基础教学部

当前位置: 首页 >> 职教热点 >> 正文

职业教育数字教材建设的探索与实践

2024年08月23日 14:45  点击:[]


  习近平总书记深刻指出,新质生产力是创新起主导作用,摆脱传统经济增长方式、生产力发展路径,具有高科技、高效能、高质量特征,符合新发展理念的先进生产力质态。发展新质生产力对各行各业的人才培养提出了更高的要求。职业教育作为为社会输送高素质技能型人才的重要通道,面临着前所未有的挑战和机遇。尤其人工智能技术的广泛应用,不仅改变了传统产业的生产方式,还为职业教育的教学内容、教学方法和教学手段提供了强有力的技术支持。


  随着人工智能、工业互联网、大数据等技术的快速发展,职业教育的数字化转型已成为必然趋势。大量文献研究表明,现代职业教育数字教材的建设应注重内容的动态更新、个性化学习支持和智能化教学辅导。例如,数字教材要适应不同学习者的需求和学习进度,需要具备灵活的模块化设计;数字教材应整合多媒体资源,通过视频、动画、互动练习等方式,增强学习的趣味性和实用性;数字教材的开发应结合大数据分析,实时监控学生的学习行为,提供个性化的学习路径和改进建议。这些研究成果为职业教育数字教材建设提供了宝贵的理论基础和实践指导。


  通过充分利用人工智能、VR、数字人等先进技术,可以构建一个高效、灵活、互动性强的数字教材体系,为新质生产力的发展培养更多高素质技能人才。尽管人工智能技术在职业教育数字教材开发中应用前景广阔,但目前的研究和实践仍处于起步阶段,面临诸多挑战。因此,如何有效整合人工智能技术与职业教育教学实际,开发出符合职业教育特点的数字教材,仍需要深入探索和实践。本研究旨在探讨新质生产力背景下职业教育数字教材开发的路径和方法,为职业教育领域的数字教材建设提供理论依据和实践指导。


 

一、职业教育数字教材的典型特征


  当前,对数字教材的定义尚未统一。中小学数字教材国家标准中指出,数字教材是“依据中小学课程规划或课程标准、教学大纲,系统编写、开发,适用于信息化环境下教学活动的电子图书”。韩国教育研究信息服务社(KERIS)发布的《AI数字教科书开发指南》中,定义人工智能数字教科书是一种利用智能信息技术,包括人工智能,提供各类学习材料及学习支持功能的软件。它能根据每个学生的学习能力和水平,为学生量身打造独特的学习机会。综合上述研究,本研究把职业教育数字教材定义为:“以课程教学内容为基础,依据国家审定的出版标准,利用多媒体技术呈现,依据职业能力培养需要整合各类学习交互、学习工具等,按一定标准封装正式出版,通过互联网传播用于课程教学的数字内容产品。”


  职业教育数字教材应遵守正规出版流程,使用专用书号,由国家正规出版机构出版发行,严格落实“凡编必审”和“三审三校一读”制度。内容编写需遵循教育教学规律,符合人才培养方案和教学大纲要求,结构严谨、逻辑性强,支持信息化环境的教学全过程。应配备完善的出版、发行、使用反馈和修订服务体系,符合国家教材管理办法的规定。除以上基础特征外,还具有职业性、及时性、融媒体性、交互性和智能性等5个典型特征。


(一)职业性


职业教育数字教材与实际职业岗位需求和新质生产力发展高度契合。教材内容紧密结合最新的行业标准和前沿技术,涵盖专业知识、职业技能和工作流程,确保学生能够将所学到的知识和技能直接应用到实际工作中。通过结合真实工作案例、项目化教学和虚拟仿真实训环境,学生们不仅能够掌握理论知识,还能通过实践操作提高动手能力。人工智能技术的应用进一步增强了职业性,通过智能分析和个性化推荐,提供定制化的学习内容和路径,培养更多能够适应产业环境快速变化的高素质技能型人才。


(二)及时性


职业教育数字教材的内容能够快速更新,及时反映新质生产力背景下的最新行业发展、技术进步和市场需求。利用数字化平台和人工智能技术,教材内容可以动态调整,确保教学内容的前沿性和实用性。通过大数据分析,数字教材能够整合最新的行业资讯、技术标准和研究成果,确保学生学习的内容始终处于行业前沿,还可以即时反馈和评估,帮助学生和教师实时了解学习进度和效果,确保教学内容的时效性,满足新质生产力发展的需求。


(三)融媒体性


职业教育数字教材通过整合文字、图片、视频、音频、动画和虚拟现实(VR)、增强现实(AR)等多种媒体形式,提供全方位的学习体验。新质生产力背景下,人工智能技术优化了多媒体内容的呈现和互动方式,通过智能分析和推荐,实现个性化的学习资源配置。学生能够在丰富的多媒体资源中进行自主学习和互动操作,全面提升学习效果。多样化的媒体形式不仅提高了内容的生动性和可视化效果,还增强了学生的学习兴趣和参与度。


(四)交互性


职业教育数字教材通过丰富的互动功能来增强学生的参与感和学习效果。新质生产力背景下,人工智能技术使交互功能更加智能化和个性化。数字教材提供在线练习、即时测评、虚拟实验和互动游戏等功能,学生可以通过智能助手进行实时互动和答疑,获得个性化的学习指导。师生之间、学生之间的互动交流更加便捷和高效,推动了学生间的协作学习和团队合作,增强了学习过程的互动性和实践性,提高了学生的综合素质和动手能力。


(五)智能性


职业教育数字教材通过集成人工智能大模型和智能体技术,实现个性化学习和智能化管理,从而显著提升学习效率与教学效果。通过大数据分析与机器学习算法,数字教材能够依据学生的学习进度和需求,动态生成个性化的学习路径和内容推荐,支持差异化教学。智能评估系统自动生成详尽的学习报告,提供基于数据的改进建议,帮助学生与教师及时掌握学习效果与进展。智能体作为虚拟学习助手,提供实时的学习指导和答疑服务,利用自然语言处理(NLP)技术进行个性化辅导。通过这些智能化功能,数字教材不仅提升了教学的精准性与有效性,同时还培养了学生的自主学习能力与创新能力,确保其能够适应新质生产力的发展要求,成为高素质技能型人才。


二、职业教育数字教材的开发


(一)职业教育数字教材的选题确定


职业教育数字教材的选题确定流程应紧密结合新质生产力发展的最新要求,确保培养的学生能够满足现代产业发展需求。


首先,通过行业调研、企业走访、专家访谈等方式,深入了解新一代信息技术、高档数控机床和机器人、农机装备等重点领域的发展趋势、技术创新和标准规范。确定职业(岗位)典型工作任务,分析职业岗位的实际工作内容和关键技能要求,用以指导数字教材的内容设计。


其次,分析这些任务对从业者的专业知识、操作技能、问题解决能力和团队合作能力的要求,构建详细的能力图谱,确保学生掌握岗位所需的综合能力。基于能力要求,构建覆盖所有关键能力和典型工作任务的科学合理的课程体系,从基础知识到高级技能,从理论学习到实践操作,确保学习内容系统完整、逻辑严谨,同时考虑专业升级和数字化改造的需求。在课程体系框架下,确定具体课程内容,结合最新行业标准和技术进步,涵盖专业知识、操作技能和职业素养,通过多媒体资源、互动练习、虚拟仿真实训等多种形式,提供丰富的学习体验和实践机会,确保学生能够在真实工作环境中有效应用所学知识和技能。


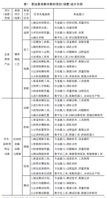
(二)职业教育数字教材项目(场景)设计


职业教育的目标是培养生产一线的高素质技能型人才,职业教育数字教材的项目来源于企业的生产性实践项目,这些项目需要涵盖企业生产过程中的关键环节和核心技能,以便学生在完成项目的过程中,掌握实际操作技能并具备解决问题的能力。项目实施需要在职业院校内部构建企业的真实场景,通过模拟工厂、虚拟仿真实训平台和实训基地等设施,提供一个接近企业真实环境的教学场所。一个项目通常分为若干个任务,每个任务代表企业生产流程或工作流程中的一个具体环节。任务实施流程应严格对接企业的实际生产流程,以确保学生所学内容与企业实际操作要求相一致。


职业教育数字教材项目(场景)的主要特征在于其教学任务有明确的轮廓和具体的说明,工作成果具有实际应用价值,能够通过任务过程学习相关的教学内容。这些项目能够将理论知识与实践技能有机结合,可以直接反映企业的生产过程或商业经营行为,确保学习任务的实用性和相关性。学生在项目实施过程中,有机会独立制定计划和组织工作,培养自主学习和时间管理能力。此外,项目设计有明确的成果展示环节,要求学生在完成任务过程中克服实际困难、解决问题。项目具有一定难度,不仅需要运用已有的知识和技能,还需学习新的知识和技能,解决未曾遇到过的实际问题。最后,项目结束后,师生共同对工作成果和学习过程进行评价,确保学习效果和目标的实现。这种设计能有效提升学生的综合素质和职业能力,适应现代企业的需求。职业教育数字教材项目(场景)设计示例(表1)。


图片


(三)职业教育数字教材资源开发


职业教育数字教材具有融媒体特性,可以将多种形式的资源进行整合,使得数字教材能够将生产实践中的场景和设备以更加生动、直观的方式展现。这样的展现不仅丰富教材内容的表现形式,也极大地增强教材中所涉及任务和项目的沉浸感与现实感,从而提升学习体验,激发学生的学习兴趣和参与度。为了更好地发挥数字教材的优势,在数字教材资源开发中,对内容的呈现介质有更高的要求,除文本、图片、动画、音频、视频等内容表现形式外,需要加大对互动课件、虚拟仿真、AR、VR、数字人、智能体等资源的开发。


互动课件是一种通过多媒体技术和交互设计,结合文字、图片、音频、视频、动画等元素,提供互动式学习体验的教学资源。互动课件注重学生的参与和互动,能够有效提高学习兴趣和教学效果。例如,在《数控机床操作》数字教材中,互动课件可以包含数控编程和机床操作的动画演示,结合操作练习和在线测验,帮助学生理解和掌握每一个操作步骤。


虚拟仿真是利用计算机技术创建的逼真虚拟环境,模拟真实世界中的操作和现象。虚拟仿真可用于教学和培训,提供安全、可重复、低成本的操作训练平台。例如,在《智能物流管理》数字教材中,虚拟仿真技术可以用于创建虚拟仓储系统,学生可以在虚拟环境中进行货物分类、仓储布局和配送路线优化等操作,提高实际操作能力。


增强现实(AR)是一种将虚拟信息叠加在现实世界中的技术,用户通过设备(如智能手机、AR眼镜)看到现实场景和虚拟信息的结合。AR技术增强了现实世界的感知和互动体验。例如,在《汽车维修》数字教材中,使用AR技术学生可以通过智能眼镜查看汽车的虚拟引擎,演示与模拟分解和组装步骤,增强实际操作的理解和体验。


虚拟现实(VR)是一种通过计算机生成的三维虚拟环境,用户通过佩戴VR头盔或其他设备,沉浸在虚拟环境中进行交互和体验。VR技术提供高度沉浸式的学习体验。例如,在《航空发动机维护》数字教材中,使用VR技术学生可以进入虚拟的航空发动机维护车间,进行发动机的拆装和故障诊断练习,模拟真实的操作环境和流程。


数字人是基于人工智能和虚拟仿真技术创建的虚拟人物,能够进行自然语言交流和情感表达,用于教学、服务等领域。数字人可以提供个性化的教学指导和互动体验。例如,在《护理管理》数字教材中,数字人可以作为虚拟病人,学生通过与数字人互动,进行病情诊断和护理方案的制定,提高临床操作技能和沟通能力。


智能体是具有感知、推理、决策和行动能力的计算机系统或软件,能够自主完成特定任务。智能体在教育中可以作为虚拟教师或助手,提供智能化的学习支持和服务。例如,在《市场营销策划》数字教材中,智能体可以作为虚拟营销专家,帮助学生进行市场分析、数据处理和策略制定,并提供实时反馈和指导,提高学习效果。


(四)职业教育数字教材应用终端开发


现有数字教材多采用纸质教材数字化后增加各类数字化资源的形式进行构建。日本数字教材从建设开始,就确立了“数字化教材”和“数字化教辅材料”的二元化构造。前者是指将纸质教材内容原封不动地进行数字化处理后生成的数字化教材;后者是指教材本身所不具备的影像、声音、动画等教辅材料。职业教育数字化教材应满足以下三点要求:视觉呈现效果与传统教材有明显差异;能够直观体现职业教育特点;能够直观体现以能力培养为主线的思路。


传统纸质教材是按照章节或项目(场景)以文字呈现其主体结构,学习者一般按照线性结构进行相关内容的学习。职业教育的数字教材可以充分利用数字化优势,基于企业工作场景展示其主体结构,根据企业工作任务流程展现其主体内容,根据企业技能要求实施虚拟仿真实训,利用人工智能技术辅助学习者学习。每一部数字教材设计个性化首页,可在顶部展示教材名称、作者信息、版权信息、内容提要、前言等基本图书部件;页面中部为内容核心区,支持“场景模式”“能力模式”“浏览模式”三类学习维度一键切换。数字教材应用端如图1所示。


图片


在“场景模式”下,页面展示教材中与岗位相对应的真实生产环境,以项目进入内容学习,体现职业教育与产业紧密对接的特点。学习者通过直接点击跳转至相应项目进行学习。


在“能力模式”下,主页面以能力图谱为核心架构,体现对学习者能力的培养。学习者通过点击能力点,即可跳转至教材中的相应内容进行学习。该模式作为场景式学习的补充,学习者对相关能力进行进一步强化。


在“浏览模式”下,主页面基于教材框架,学习者可以按照项目任务方式,顺序浏览教材主要内容。


三、职业教育数字教材的应用


(一)人工智能技术赋能数字教材终端应用


在职业教育领域,基于人工智能技术,提供智能问答、智能翻译、知识拓展、智能笔记和智能总结等多种功能,丰富教学手段,优化学习体验。智能问答系统通过自然语言处理和机器学习算法,能够理解并回答学生在学习过程中提出的各种问题,不仅限于教材内容,还包括相关的背景知识和实例解释,这使得学生能够在自主学习过程中得到即时反馈和指导。智能翻译技术依托深度学习和大规模语言模型,实现多语言即时翻译,帮助学生跨越语言障碍,获取全球范围内最新的专业知识和技术文献,从而拓宽知识视野,提升学术水平。知识拓展功能利用知识图谱和关联分析技术,在学生学习某一主题时,自动推荐相关的扩展知识和资源,帮助学生深入理解学习内容,构建更为全面的知识体系。智能笔记系统通过文本分析和语义理解技术,自动整理和生成学习笔记,帮助学生高效记录和回顾学习内容,提高学习效率,确保重要知识点的掌握和理解。智能总结系统利用自然语言生成(NLG)技术,自动提取和总结学习内容的核心要点,生成简明扼要的总结报告,帮助学生快速掌握重点知识,进行有效的复习和巩固。


随着人工智能技术的快速发展,智能体在职业教育数字教材中的应用愈加广泛,极大地提升教学质量和学习效果。基于智能体构建的智能学伴支持系统,是一种融合自然语言处理、机器学习、知识图谱等技术的综合性学习辅助工具,旨在为学生提供个性化、互动性强的学习支持。智能学伴支持系统通过实时监控学生的学习行为,分析学习数据,动态调整教学内容和学习路径,确保学习过程的个性化和适应性。


(二)自主学习和班级教学


基于职业教育数字教材应用终端,学习者可进行自主学习或班级学习。两者在学习对象、教学组织形式和平台支持上有所不同,各自发挥着独特的优势,满足了不同学习者的需求。


自主学习模式主要面向社会学习者或校内学生,学习者可以单独购买数字教材,自由安排学习时间和进度。这种模式下,学习者具有高度的自主性,可以根据自己的兴趣和需求选择学习内容和顺序。数字教材通过个性化推荐、智能问答、知识拓展等功能,提供丰富的学习资源和支持,帮助学习者在自主学习过程中获得高效的学习体验。


班级学习模式主要应用于校内教学,由教师基于数字教材组建教学班,带领学生进行系统的学习。组班学习模式下,不仅有教师的引导和监督,还增加了教师与学生、学生与学生之间的互动支持。这种模式需要学校端数字教材平台的全面支持以实现教学资源的有效管理和互动功能的充分利用。


在班级学习模式中,教师可以利用数字教材中的多媒体资源、虚拟仿真、互动课件等,进行生动的课堂教学。同时,教师可以通过平台实时监控学生的学习进度和表现,及时发现问题并提供个性化辅导。学生之间也可以通过平台进行讨论和合作,分享学习经验和资源,培养团队合作能力和沟通技巧。


(三)基于数字教材的教学评价创新


1.基于数字教材应用数据的评价


职业教育数字教材系统通过收集和分析学生的浏览数据、交互数据和测评数据,能够对学生的各方面能力进行智能测评。这种基于数据驱动的智能测评方法,不仅提供了全面的能力评估,还能为个性化教学和学习改进提供有力支持。


通过分析学生在数字教材中的浏览数据,可以了解其学习行为和偏好。例如,系统记录学生在不同章节和资源上的停留时间,识别哪些内容是学生感兴趣的,哪些是学生反复查看的重点难点。通过这些数据,教师可以针对性地调整教学内容,提供个性化的辅导。


学生在数字教材中的交互数据,包括点击次数、提交作业情况、参与讨论等,反映了其学习积极性和互动程度。系统可以通过分析这些交互数据,评估学生的学习投入和参与度。


测评数据包括学生在虚拟仿真实训、测验、考试和作业等环节的表现,是评估其能力水平的重要依据。系统通过对测评数据的智能分析,能够识别学生的能力薄弱环节。


2.基于智能体的智能评价


构建虚拟仿真实训项目智能体和教材智能体,能够对学生的学习情况进行智能评价,从而提升教学效果和学生的技能水平。虚拟仿真实训项目智能体和教材智能体通过数据收集和分析,实现对学生学习行为、技能掌握情况和学习效果的全面评估。


虚拟仿真实训项目智能体利用虚拟现实(VR)、增强现实(AR)和人工智能技术,为学生提供沉浸式的实训环境。智能体通过实时监控学生的操作过程,记录每一个步骤的执行情况,分析操作的准确性和效率,并对学生的操作进行智能评价。


教材智能体结合自然语言处理、机器学习和能力图谱技术,通过分析学生的学习行为和测评数据,对其教材能力掌握情况进行智能评价。教材智能体能够识别学生在学习过程中遇到的困难和能力达成度,并提供个性化的学习建议和资源推荐。


四、职业教育数字教材的更新


随着新质生产力的发展,科学技术的更新周期不断缩短,各行业不断涌现的新技术和新工艺极大地推动了生产力的提升。例如,人工智能和大数据技术的更新周期大幅缩短,几乎每年都会出现新的算法和应用,GPT(通用预训练)等技术更新以月和周为单位进行计算;工业4.0和智能制造技术的更新周期显著缩短,每两到三年都会出现新的技术和应用模式。职业教育数字教材发挥特定优势,必须紧跟这些技术更新的步伐,及时调整和更新教学内容,以培养能够适应和引领科技进步的高素质技能型人才。


基于学习者和教师数据的智能更新。通过数字教材平台收集、分析学习者和教师的浏览数据与交互数据,可以实现对教材内容的智能更新。学习者的浏览数据反映了他们的学习兴趣和关注点,交互数据记录了他们的互动行为和反馈意见。教师的浏览和交互数据则提供了教学重点与难点的相关信息。通过对这些数据的综合分析,智能系统可以识别出教材中的热点内容、难点章节以及亟须更新的部分。


基于使用者建议的智能更新。除了通过数据分析进行智能更新外,基于学习者和教师的更新建议也是实现教材内容优化的重要途径。数字教材平台应设置反馈机制,允许学习者和教师随时提出内容更新的建议。系统通过自然语言处理技术,对这些建议进行分类和优先级排序,然后推送给教材作者和编辑进行审阅与采纳。


基于领域生产力发展的内容更新。新质生产力的快速发展对职业教育教材提出了更高的要求,教材内容必须紧跟产业最新技术、工艺和标准。因此,数字教材的内容更新还需基于该领域生产力的最新发展。通过与行业协会、企业和科研机构的合作,数字教材平台可以实时获取行业最新动态和技术进展,确保教材内容的前沿性和实用性。


实现智能标记和推送更新。为了实现数字教材的智能更新,数字教材平台和人工智能技术应充分结合,构建智能标记和推送系统。通过数据分析、自然语言处理和机器学习等技术,系统可以自动标记需要更新的内容,并智能推送给教材作者和编辑。


五、职业教育数字教材支撑体系的构建


(一)职业教育领域大模型构建


1.语料资源多渠道汇集


构建职业教育数字教材开发专属大模型语料库,需全面收集现有教材与教辅资料、行业标准和技术规范、企业培训资料和技术手册、科研论文与专利文献、在线学习资源以及师生互动数据。这些数据来源包括职业院校及相关教育机构出版的教材、各行业协会发布的标准和操作指南、合作企业的培训资料和操作规程、相关专业领域的科研论文和专利文献、开放教育资源和在线课程平台,以及教师教学过程中的讲义、讨论记录和学生作业。通过系统的清洗、结构化、标注和存储,这些语料库构成了高质量的数据基础,利用自然语言处理和机器学习技术进行语义理解和关联分析,确保职业教育数字教材的智能化、个性化和前沿性,为高质量的职业教育提供有力支持。


2.专属大模型构建


在语料汇集的基础上,下一步将进行详细的数据处理工作。首先,对收集到的海量数据进行切片、整理和清洗,去除重复、无效或噪声内容,确保数据的准确性和完整性。然后,利用这些处理后的数据进行通用教育大模型的预训练。通过深度学习技术,通用教育大模型能够初步掌握广泛的教育内容和教学规律,形成基础的知识框架和理解能力。在此基础上,进一步使用各个专业领域的特定语料进行数据微调,确保模型在特定领域内的精确性和专业性,如图2所示。


图片


例如,通过这样的微调过程,分别构建出针对智能制造技术、新能源汽车维修、工业机器人编程、航空发动机维护、智能物流管理、护理管理等重点领域的大模型。基于领域大模型和教材,构建教材智能体及虚拟仿真实训项目智能体,实现数字教材的智能化应用。


(二)能力图谱体系构建


1.能力图谱设计


人工智能驱动的能力图谱建设在职业教育中具有重要的应用价值,构建基于职业、岗位和特定领域的能力图谱,是确保职业教育数字教材能够精准培养高素质技能型人才的重要步骤。能力图谱通过科学划分一级、二级和三级能力,详细描述每一级能力的具体要求,为数字教材的开发、应用和评价提供了明确的指导。


一级能力包括广泛的职业核心能力,如专业知识、职业道德和基本操作技能。这一层次的能力图谱描述了职业领域内必备的基本素养和通用技能。二级能力涵盖特定岗位的技能要求,如某一岗位的操作规范、工具使用和安全标准等。这一层次的能力图谱细化了不同岗位对技能的具体要求,确保学生能够胜任特定工作岗位。三级能力涉及具体任务和项目所需的专业技能,如特定操作流程、故障诊断和解决问题的能力等。三级能力图谱精确描述了每个项目和任务对应的技能单元,确保学生在实际工作中具备执行和解决问题的能力。


2.数字教材能力单元开发


每一部教材构建对应的能力图谱。例如,图3是数字教材《智慧农场建设及装备管理》的能力图谱。对项目、任务进行逐级能力精准分配。每一个项目、任务对应的能力描述要科学精确。基于能力点,把教材的项目任务切割成相对独立的能力学习单元。可以基于项目、任务系统的学习,也可以基于特定领域的能力图谱,构建学习路径。


图片


3.动态能力画像与评估


基于数字教材平台,对学生的能力进行动态画像,评估其能力水平,并规划个性化的学习路径。系统通过实时监控学生的学习数据,包括任务完成情况、测评成绩和操作记录等,形成动态能力画像,反映学生的能力发展状况。通过对学生能力水平的动态评估,系统能够识别学生的优势和不足,提供精准的反馈和改进建议,为学生规划个性化的学习路径,推荐适合的学习资源和项目任务,确保学生能够高效地提升各级能力。


在新质生产力快速发展的背景下,职业教育数字教材的开发、应用和支撑体系建设正处于起步阶段,既迎来了前所未有的机遇,也面临诸多挑战。通过构建教育专属大模型、专业领域大模型和教材智能体,结合高质量的语料库,能够实现教材内容的智能化、个性化和前沿性。基于职业、岗位和特定领域的能力图谱,科学划分各级能力,精准描述项目和任务的能力单元,并利用数字教材平台对学生能力进行动态画像和评估,从而规划个性化学习路径。尽管在技术整合、资源共享和实践应用等方面仍需不断探索和完善,但这种多维度的数字教材建设模式无疑为提升职业教育的教学质量和效率提供了坚实基础,并为培养适应新质生产力需求的高素质技能型人才奠定了重要保障。未来,职业教育数字教材将在教育领域发挥越来越重要的作用,推动职业教育的持续创新与发展。

 

 

上一条:深化产教融合是职教人才培养“硬道理”
下一条:教育部部长怀进鹏《人民日报》撰文:深化教育综合改革